Friday March 2026

হটলাইন

সেবা এবং ধাপ

নং শিরোনাম সেবার ধাপ কার্যকলাপ
  
সাধারন ডাইরি (জিডি) করার প্রসেস ম্যাপ দেখুন
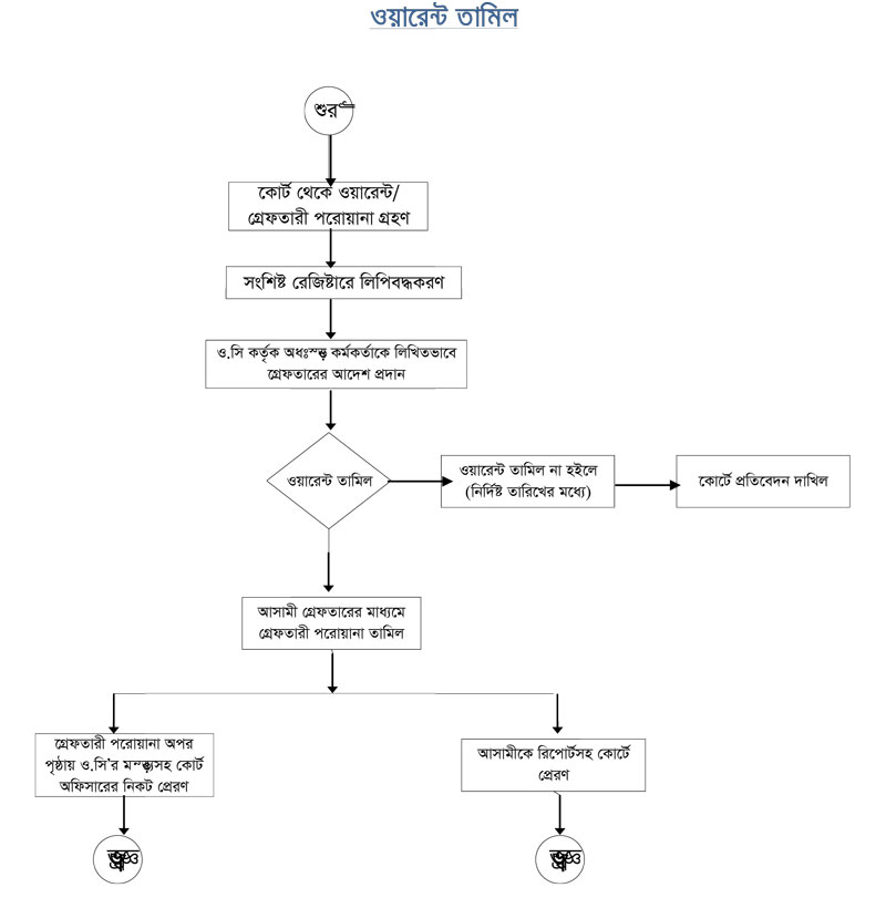
ওয়ারেন্ট তামিলের প্রসেস ম্যাপ দেখুন
অপমৃত্য মামলা দায়েরর প্রসেস ম্যাপ দেখুন
দন্ডবিধির ১৫৪ ধারার প্রসেস ম্যাপ দেখুন
মামলার তদন্ত সংক্রান্ত দেখুন
আস্ত্র জমা রাখা সংক্রান্ত দেখুন
নন-এফ আই আর মামলার প্রসেস ম্যাপ দেখুন
দেখছেন ১ থেকে ৭ পর্যন্ত, মোট ৭ এন্ট্রি

এক্সেসিবিলিটি

স্ক্রিন রিডার ডাউনলোড করুন